bwin必赢(中国)唯一官方网站

  • 网站首页

  • 关于我们

  • 企业形象

  • 公司产业

  • 信息中心

  • 社会责任

  • 党群工作

  • 人力资源

  • 招标采购

  • 网站首页

  • 关于我们

    • 组织结构
    • 公司简介
    • 发展历程
    • 联系我们
    • 发展战略
  • 企业形象

    • 企业文化
    • 企业故事
    • 企业风采
  • 公司产业

    • win必赢网站入口
    • 437ccm必赢国际官网
    • 437ccm必赢国际官网
    • 金融业务
  • 信息中心

    • 公司新闻
    • 公司公告
    • 媒体聚焦
  • 社会责任

    • 科技创新
    • 安全环保
    • 和谐发展
  • 党群工作

    • 纪检监察
    • 群团工作
    • 公司党建
  • 人力资源

    • 人才理念
    • 人才招聘信息
    • 人才招聘流程
    • 人才发展战略
  • 招标采购

    • 招标采购文件
    • 流标或终止公告
    • 评标结果公示
    • 招标采购结果公示
公司产业
公司产业
  • 招标采购文件
  • 流标或终止公告
  • 评标结果公示
  • 招标采购结果公示
招标采购文件
您的当前位置:首页 > 招标采购文件
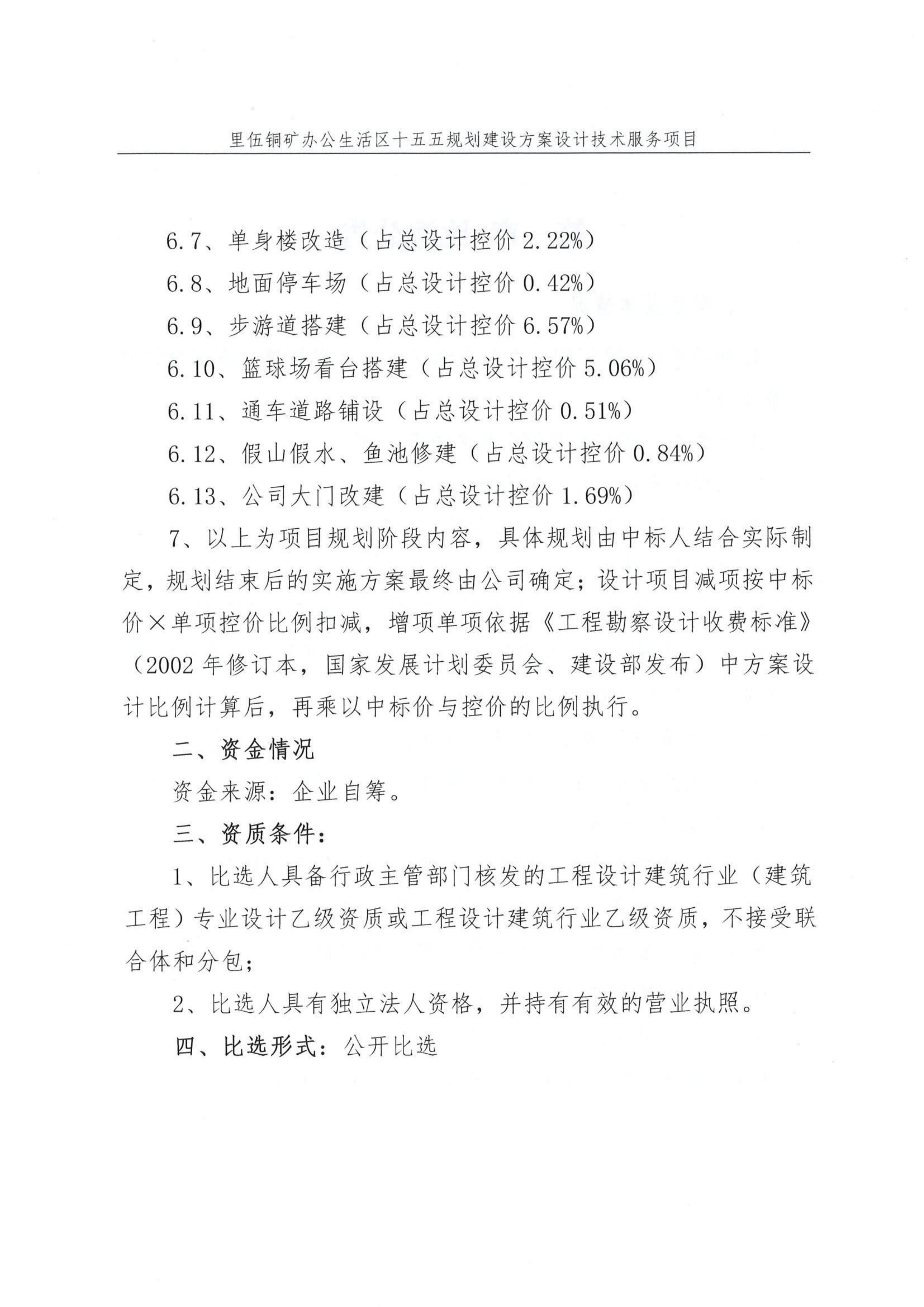
里伍铜矿办公生活区十五五规划建设方案设计技术服务项目比选文件
发布时间:2025-11-11    访问量:639

里伍铜矿办公生活区十五五规划建设方案设计技术服务项目比选文件_03.png

里伍铜矿办公生活区十五五规划建设方案设计技术服务项目比选文件_04.png

里伍铜矿办公生活区十五五规划建设方案设计技术服务项目比选文件_05.png

里伍铜矿办公生活区十五五规划建设方案设计技术服务项目比选文件.pdf

里伍铜矿办公生活区十五五规划建设方案设计技术服务项目比选文件.doc

上一条:九龙县雅砻江矿业有限责任公司黑牛洞铜矿地面变形稳定性分析及地质灾害识别与风险性分析评价项目招标公告
下一条:里伍铜矿办公生活区十五五规划建设方案设计技术服务项目比选补遗公告
返回列表  
关于我们
  • 组织结构
  • 公司简介
  • 发展历程
  • 联系我们
  • 发展战略
企业形象
  • 企业文化
  • 企业故事
  • 企业风采
公司产业
  • win必赢网站入口
  • 437ccm必赢国际官网
  • 437ccm必赢国际官网
  • 金融业务
信息中心
  • 公司新闻
  • 公司公告
  • 媒体聚焦
社会责任
  • 科技创新
  • 安全环保
  • 和谐发展
党的建设
  • 纪检监察
  • 群团工作
  • 公司党建
人力资源
  • 人才理念
  • 人才招聘信息
  • 人才招聘流程
  • 人才发展战略
招标采购
  • 招标采购文件
  • 流标或终止公告
  • 评标结果公示
  • 招标采购结果公示

地址:四川省康定市炉城镇向阳街 137 号    

版权所有:亚洲必赢       备案编号:蜀ICP备2023009531号-1