bwin必赢(中国)唯一官方网站
网站首页
关于我们
企业形象
公司产业
信息中心
社会责任
党群工作
人力资源
招标采购
网站首页
关于我们
组织结构
公司简介
发展历程
联系我们
发展战略
企业形象
企业文化
企业故事
企业风采
公司产业
win必赢网站入口
437ccm必赢国际官网
437ccm必赢国际官网
金融业务
信息中心
公司新闻
公司公告
媒体聚焦
社会责任
科技创新
安全环保
和谐发展
党群工作
纪检监察
群团工作
公司党建
人力资源
人才理念
人才招聘信息
人才招聘流程
人才发展战略
招标采购
招标采购文件
流标或终止公告
评标结果公示
招标采购结果公示
公司产业
公司产业
招标采购文件
流标或终止公告
评标结果公示
招标采购结果公示
招标采购文件
您的当前位置:
首页
> 招标采购文件
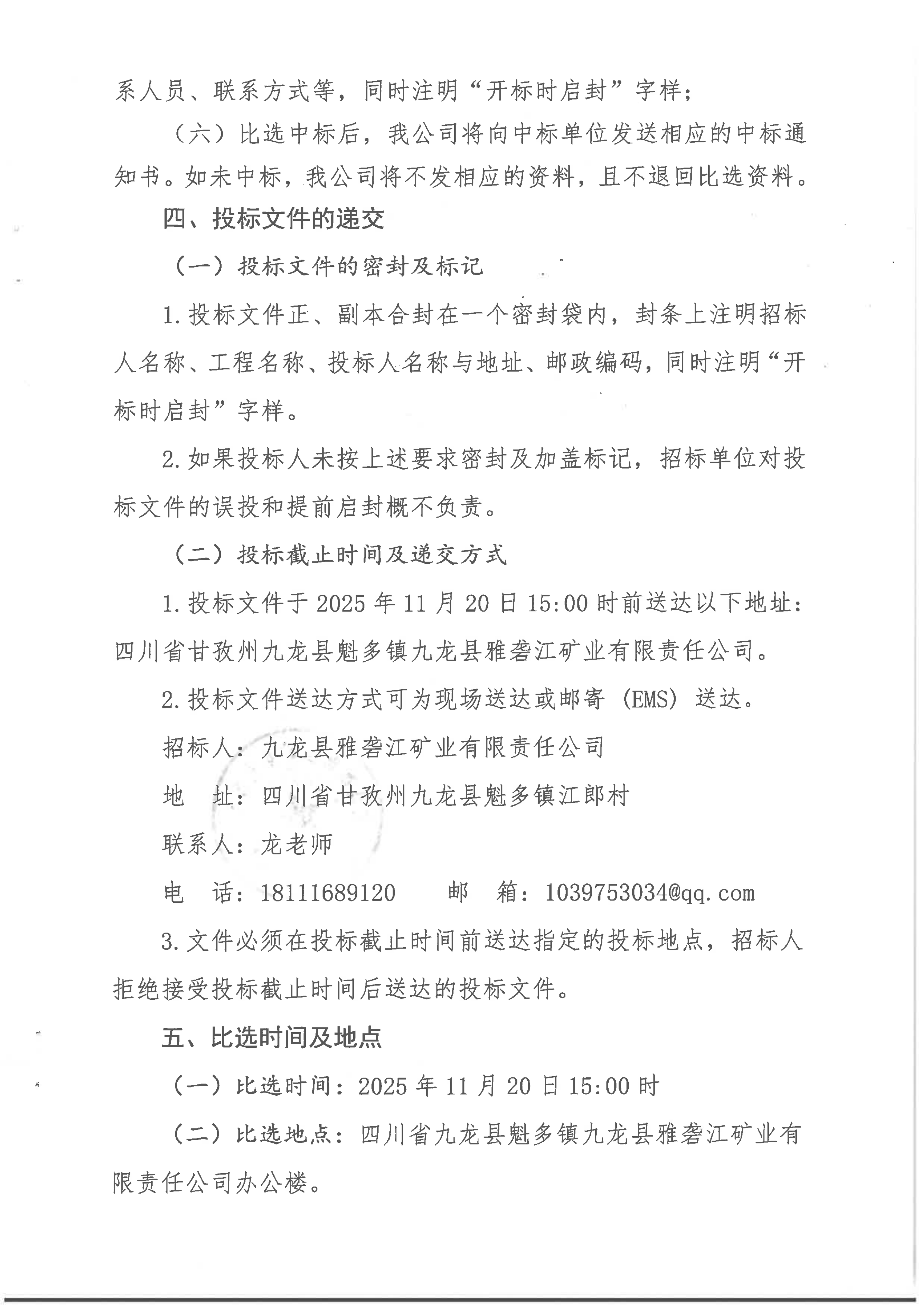
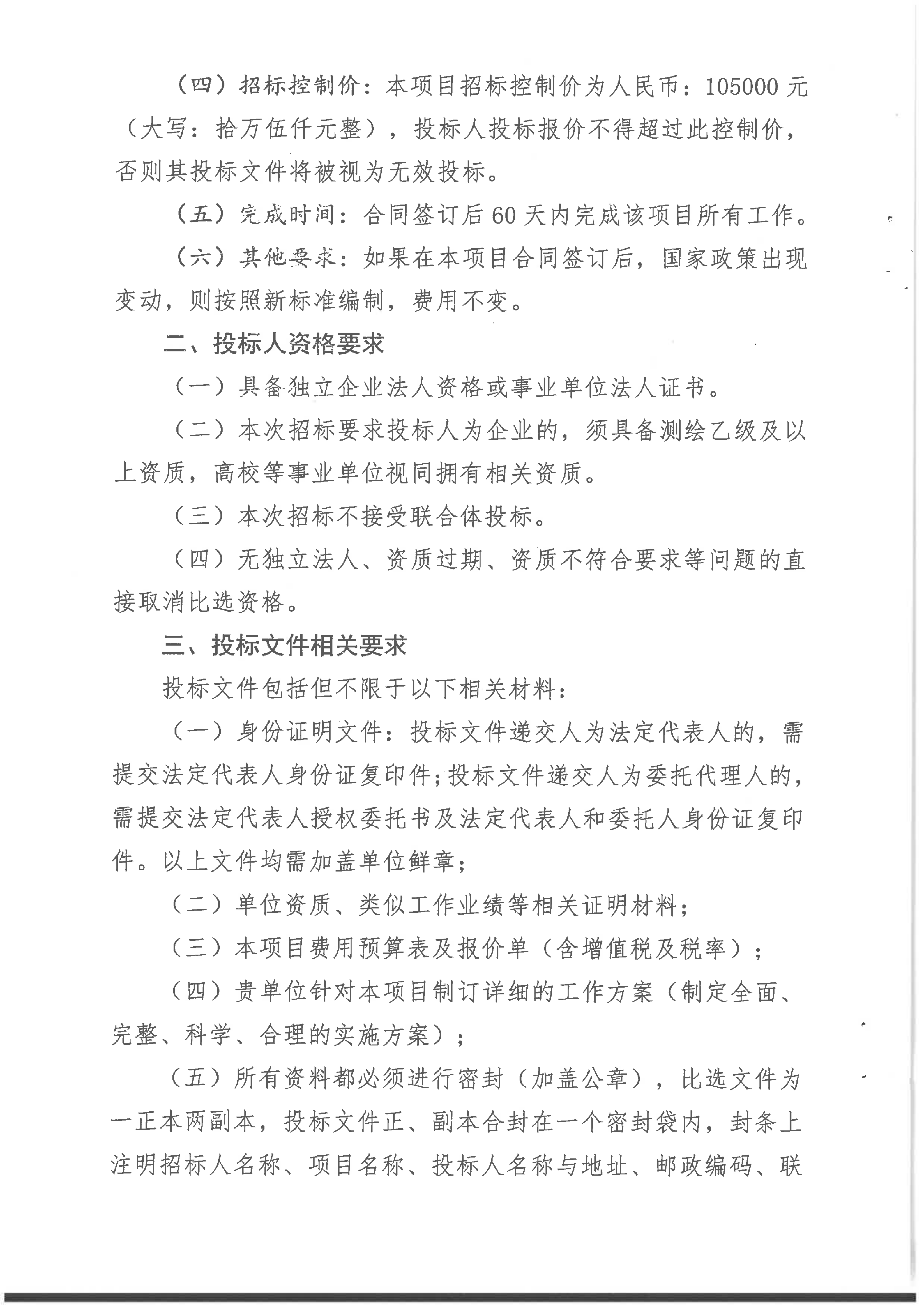
九龙县雅砻江矿业有限责任公司黑牛洞铜矿地面变形稳定性分析及地质灾害识别与风险性分析评价项目招标公告
发布时间:2025-11-11 访问量:587
九龙县雅砻江矿业有限责任公司黑牛洞铜矿地面变形稳定性分析及地质灾害识别与风险性分析评价项目招标公告.pdf
上一条:
亚洲必赢采矿权整合方案编制比选文件
下一条:
里伍铜矿办公生活区十五五规划建设方案设计技术服务项目比选文件
返回列表
关于我们
组织结构
公司简介
发展历程
联系我们
发展战略
企业形象
企业文化
企业故事
企业风采
公司产业
win必赢网站入口
437ccm必赢国际官网
437ccm必赢国际官网
金融业务
信息中心
公司新闻
公司公告
媒体聚焦
社会责任
科技创新
安全环保
和谐发展
党的建设
纪检监察
群团工作
公司党建
人力资源
人才理念
人才招聘信息
人才招聘流程
人才发展战略
招标采购
招标采购文件
流标或终止公告
评标结果公示
招标采购结果公示