bwin必赢(中国)唯一官方网站
网站首页
关于我们
企业形象
公司产业
信息中心
社会责任
党群工作
人力资源
招标采购
网站首页
关于我们
组织结构
公司简介
发展历程
联系我们
发展战略
企业形象
企业文化
企业故事
企业风采
公司产业
win必赢网站入口
437ccm必赢国际官网
437ccm必赢国际官网
金融业务
信息中心
公司新闻
公司公告
媒体聚焦
社会责任
科技创新
安全环保
和谐发展
党群工作
纪检监察
群团工作
公司党建
人力资源
人才理念
人才招聘信息
人才招聘流程
人才发展战略
招标采购
招标采购文件
流标或终止公告
评标结果公示
招标采购结果公示
公司产业
公司产业
招标采购文件
流标或终止公告
评标结果公示
招标采购结果公示
评标结果公示
您的当前位置:
首页
> 评标结果公示
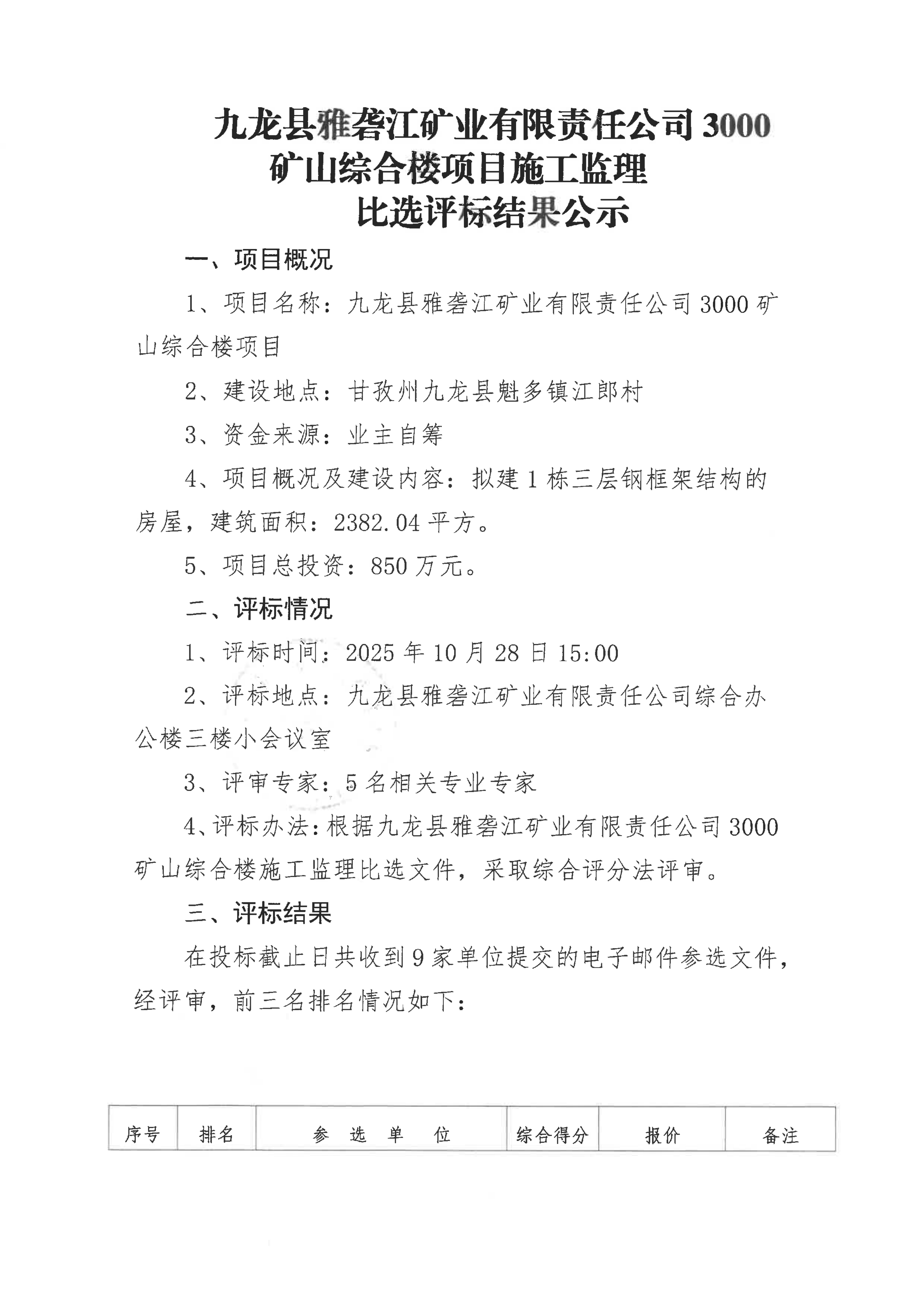
九龙县雅砻江矿业有限责任公司3000矿山综合楼项目施工监理比选评标结果公示
发布时间:2025-10-31 访问量:579
上一条:
九龙县雅砻江矿业有限责任公司选矿系统能力储备及智能化升级提效项目招标控制价及工程量清单编制造价咨询单位比选评标结果公示
下一条:
亚洲必赢绿色矿山视频制作项目招标比选结果公示
返回列表
关于我们
组织结构
公司简介
发展历程
联系我们
发展战略
企业形象
企业文化
企业故事
企业风采
公司产业
win必赢网站入口
437ccm必赢国际官网
437ccm必赢国际官网
金融业务
信息中心
公司新闻
公司公告
媒体聚焦
社会责任
科技创新
安全环保
和谐发展
党的建设
纪检监察
群团工作
公司党建
人力资源
人才理念
人才招聘信息
人才招聘流程
人才发展战略
招标采购
招标采购文件
流标或终止公告
评标结果公示
招标采购结果公示