bwin必赢(中国)唯一官方网站

  • 网站首页

  • 关于我们

  • 企业形象

  • 公司产业

  • 信息中心

  • 社会责任

  • 党群工作

  • 人力资源

  • 招标采购

  • 网站首页

  • 关于我们

    • 组织结构
    • 公司简介
    • 发展历程
    • 联系我们
    • 发展战略
  • 企业形象

    • 企业文化
    • 企业故事
    • 企业风采
  • 公司产业

    • win必赢网站入口
    • 437ccm必赢国际官网
    • 437ccm必赢国际官网
    • 金融业务
  • 信息中心

    • 公司新闻
    • 公司公告
    • 媒体聚焦
  • 社会责任

    • 科技创新
    • 安全环保
    • 和谐发展
  • 党群工作

    • 纪检监察
    • 群团工作
    • 公司党建
  • 人力资源

    • 人才理念
    • 人才招聘信息
    • 人才招聘流程
    • 人才发展战略
  • 招标采购

    • 招标采购文件
    • 流标或终止公告
    • 评标结果公示
    • 招标采购结果公示
公司产业
公司产业
  • 招标采购文件
  • 流标或终止公告
  • 评标结果公示
  • 招标采购结果公示
招标采购文件
您的当前位置:首页 > 招标采购文件
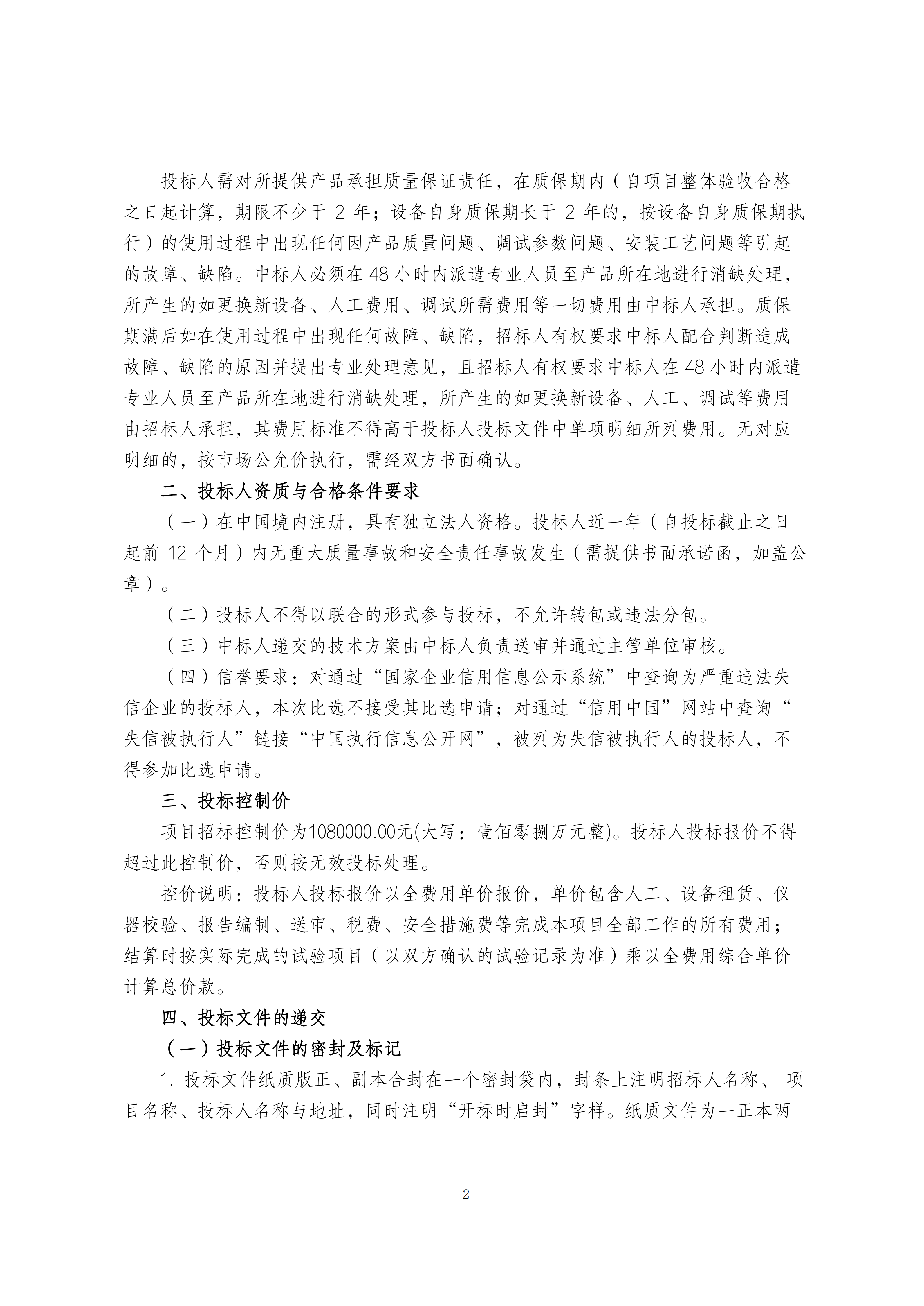
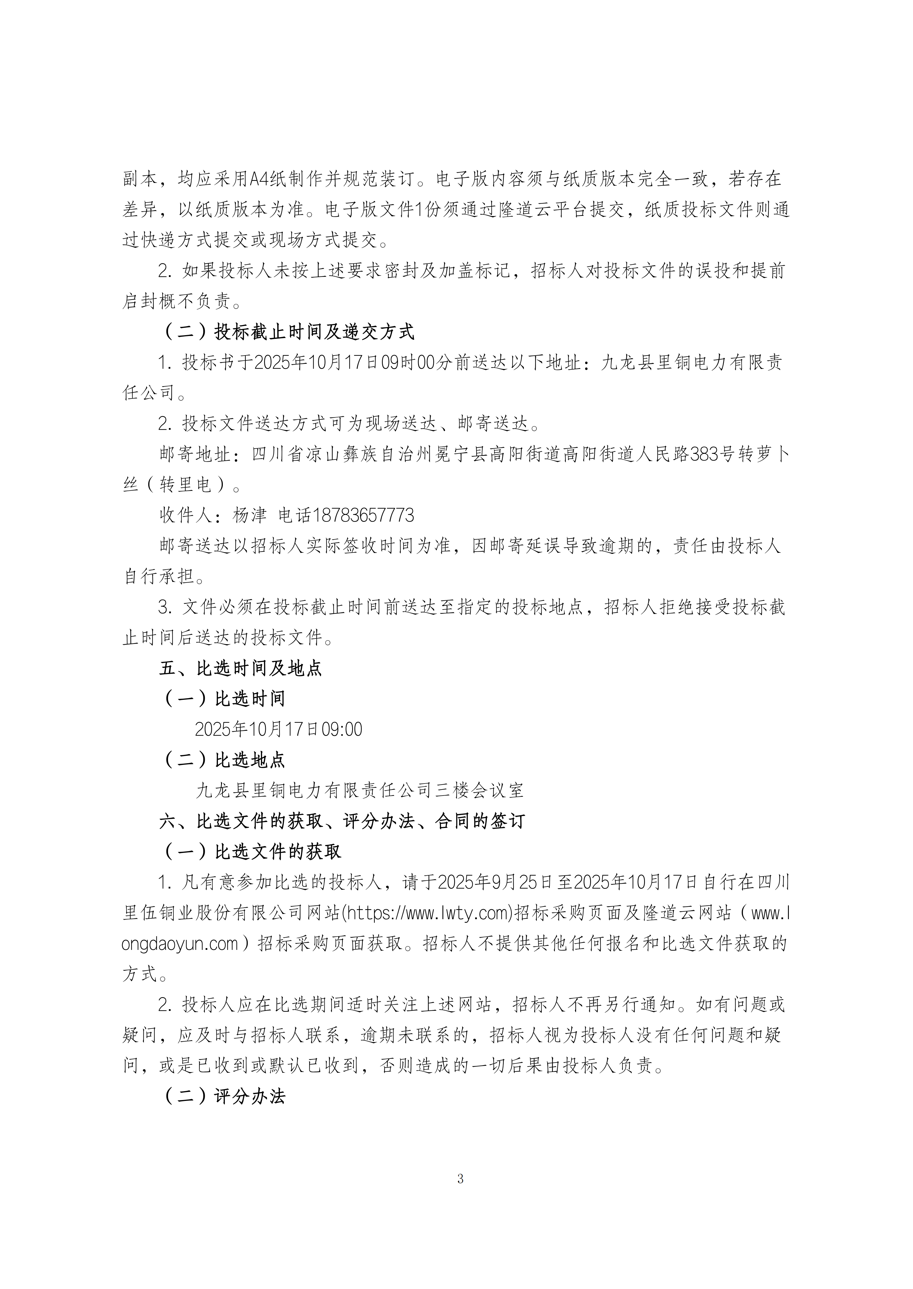
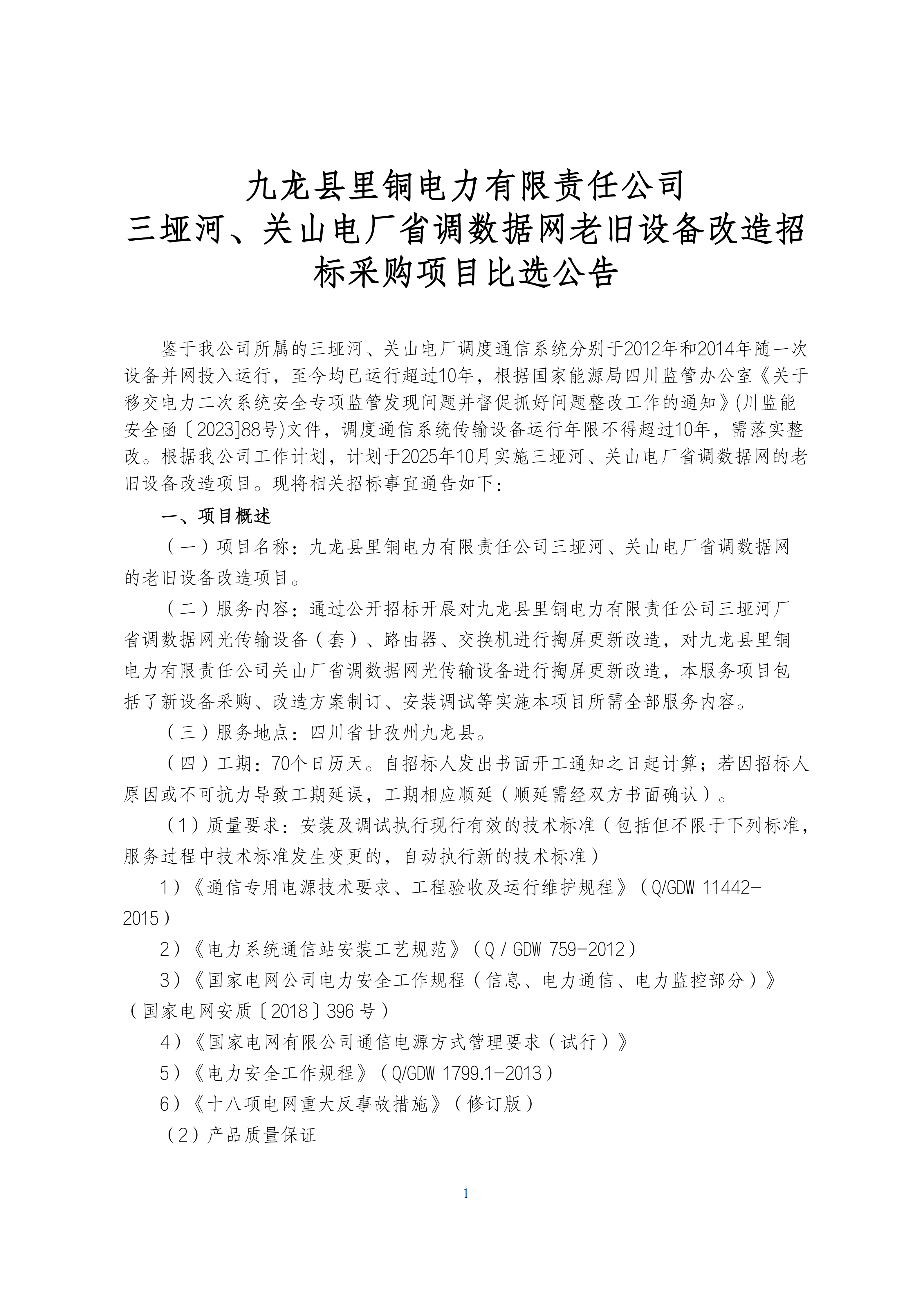
九龙县里铜电力有限责任公司三垭河、关山电厂省调数据网老旧设备改造招标采购项目比选公告
发布时间:2025-09-25    访问量:651

九龙县里铜电力有限责任公司三垭河、关山电厂省调数据网老旧设备改造招标采购项目比选公告_01.png

九龙县里铜电力有限责任公司三垭河、关山电厂省调数据网老旧设备改造招标采购项目比选公告_02.png

九龙县里铜电力有限责任公司三垭河、关山电厂省调数据网老旧设备改造招标采购项目比选公告_03.png

九龙县里铜电力有限责任公司三垭河、关山电厂省调数据网老旧设备改造招标采购项目比选公告_04.png

九龙县里铜电力有限责任公司三垭河、关山电厂省调数据网老旧设备改造招标采购项目比选公告.pdf

九龙县里铜电力有限责任公司三垭河、关山电厂省调数据网老旧设备改造招标采购项目比选文件.pdf

上一条:亚洲必赢尾水在线监测设备年度运维技术服务项目招标公告
下一条:九龙县雅砻江矿业有限责任公司智能无人值守变电站升级改造项目设计及施工竞争性谈判公告
返回列表  
关于我们
  • 组织结构
  • 公司简介
  • 发展历程
  • 联系我们
  • 发展战略
企业形象
  • 企业文化
  • 企业故事
  • 企业风采
公司产业
  • win必赢网站入口
  • 437ccm必赢国际官网
  • 437ccm必赢国际官网
  • 金融业务
信息中心
  • 公司新闻
  • 公司公告
  • 媒体聚焦
社会责任
  • 科技创新
  • 安全环保
  • 和谐发展
党的建设
  • 纪检监察
  • 群团工作
  • 公司党建
人力资源
  • 人才理念
  • 人才招聘信息
  • 人才招聘流程
  • 人才发展战略
招标采购
  • 招标采购文件
  • 流标或终止公告
  • 评标结果公示
  • 招标采购结果公示

地址:四川省康定市炉城镇向阳街 137 号    

版权所有:亚洲必赢       备案编号:蜀ICP备2023009531号-1